Working directly with a client with cerebral palsy, we identified the need for an accessible communication device that would allow him to express himself more effectively in his workplace. The challenge was creating something intuitive enough for tactile input while robust enough for daily use.
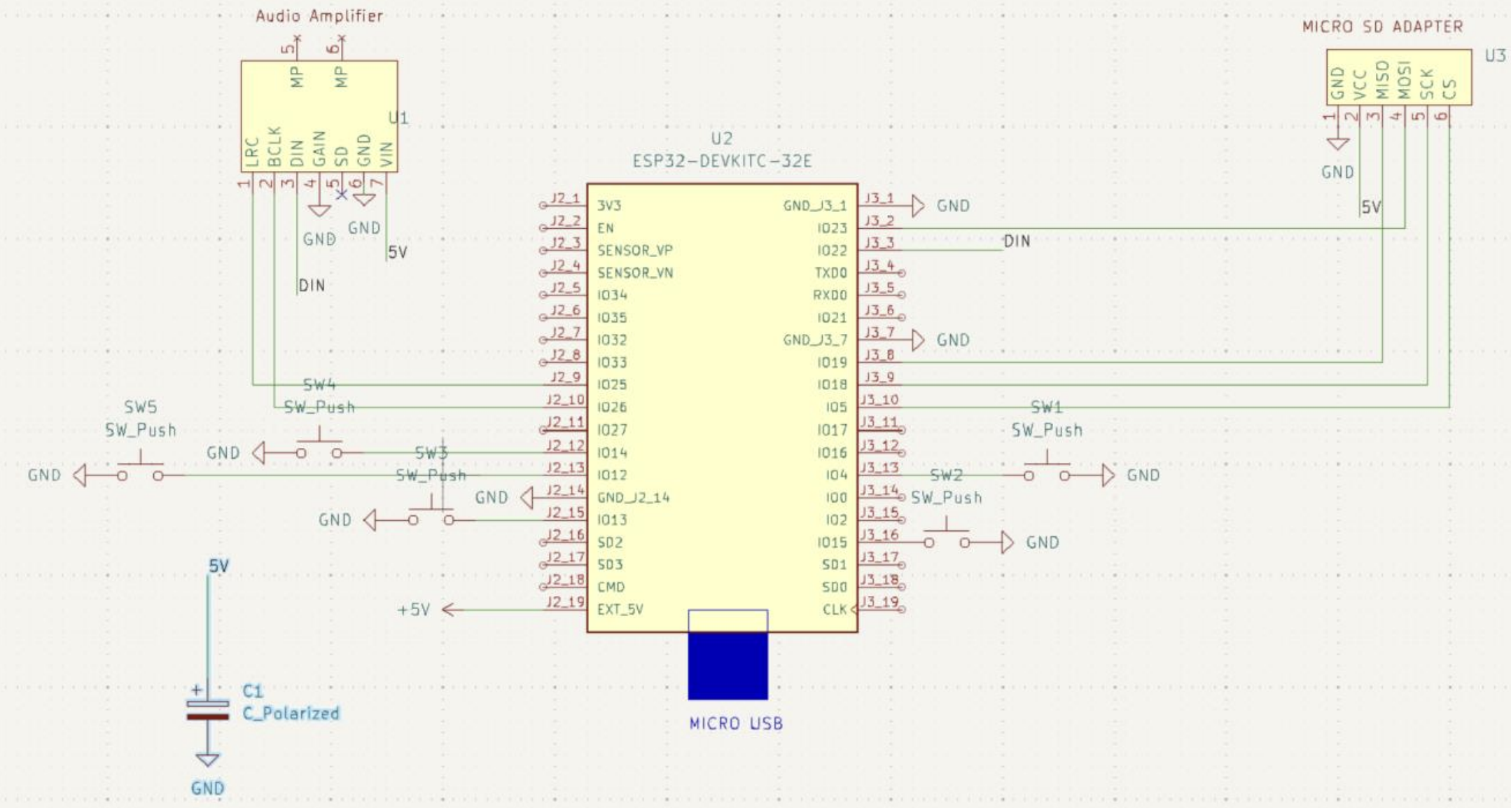
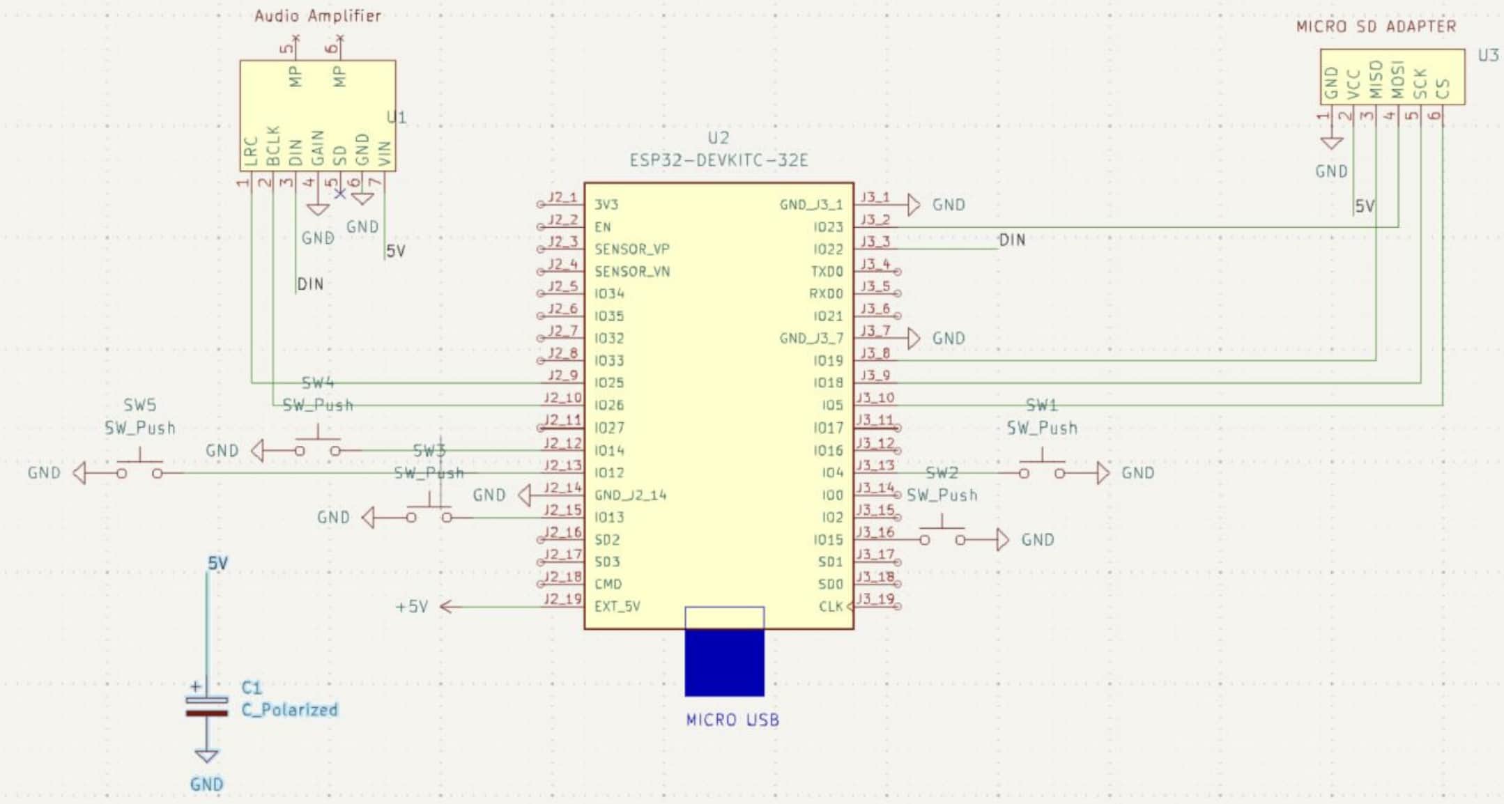
The solution involved custom circuit board design with tactile push buttons, an ESP32 Arduino board for wireless connectivity, and a speaker system mounted directly to his wheelchair. The Android app 'SpeakEasy' provides real-time control over text-to-speech prompts via Bluetooth.
Beyond basic communication, we implemented Wi-Fi network integration for transferring WAV audio files, expanding the device's capabilities. Through iterative testing with the client, we achieved a 140% increase in his social interactions, fundamentally improving his ability to communicate in his workplace environment.